导航
首 页
系概况
系情简介
组织机构
专业设置
领导简介
新闻中心
院系动态
通知公告
视频中心
师资队伍
财务管理专业教研室
物流管理专业教研室
金融金科专业教研室
行政管理专业教研室
国际经济与贸易专业教研室
实验室
行政、教务人员
思政、辅导员
教学管理
教务信息
教学文件
培养计划
精品课程
本科评估
学生工作
团学之家
党员之家
学风建设
班级风采
实践教学
实验室建设
实验课程
校企合作
招生就业
招生信息
就业信息
政策指导
校友会
专业俱乐部
经心赛事俱乐部
财务管理专业俱乐部
物流管理专业俱乐部
金融科技专业俱乐部
服务中心
办事指南
学工表格
教务表格
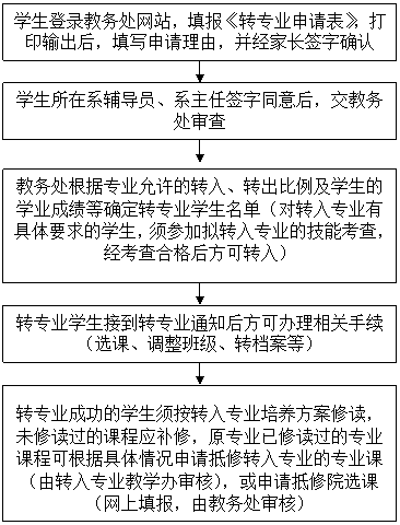
转专业工作流程
发布者:牛怡菲
发布时间:2016-12-26
浏览次数:
10
转专业工作流程
办理时间:原则为大一上学期结束前的两周内
承办部门:教务处、各系教学办